欢迎访问丹江口市第一医院!今天是
设为首页 加入收藏 联系我们
当前位置: 首页 >> 院务公开 >> 价格公示 >> 正文
价格公示
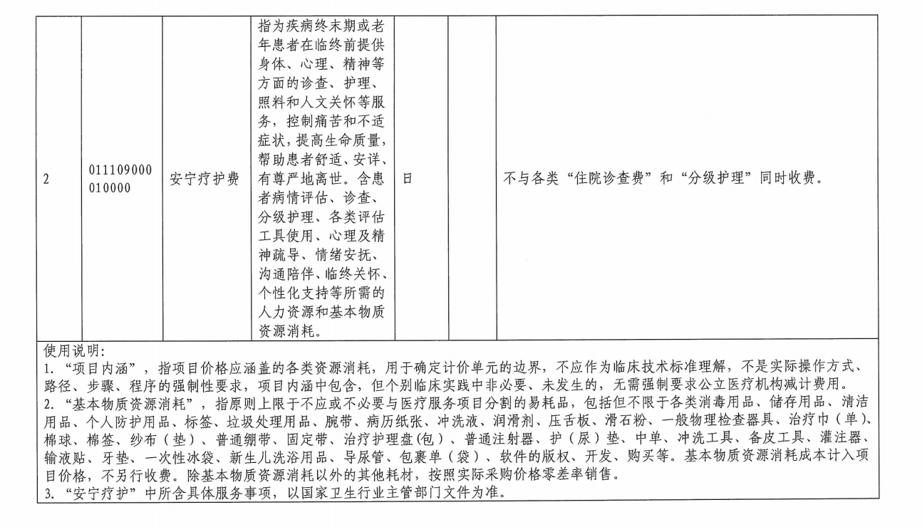
鄂医保发【2025】6号关于新增上门服务费和安宁疗护费等价格项目有关事项的通知

作者: 来源: 发布时间:2025-02-17 点击量:


上一页 [1] [2] [3] 下一页

医院风采
更多
  • 国医堂

  • 检验科

  • 手术室

  • 儿童雾化治疗室

  • 医美整形中心

医院荣誉
更多

地址:湖北省丹江口市沙陀营路32号 电话:0719-5223165 传真:0719-5223299 邮编:442700
丹江口市第一医院 版权所有 鄂ICP备17003703号 鄂公网安备 42038102000231号
Copyright © 2009-2010 DanJiangKou Hospital. All Rights Reserved